扬州市建筑产业现代化发展促进会
注册
登录
  • 首页
  • 政策法规
  • 新闻资讯
  • 企业展示
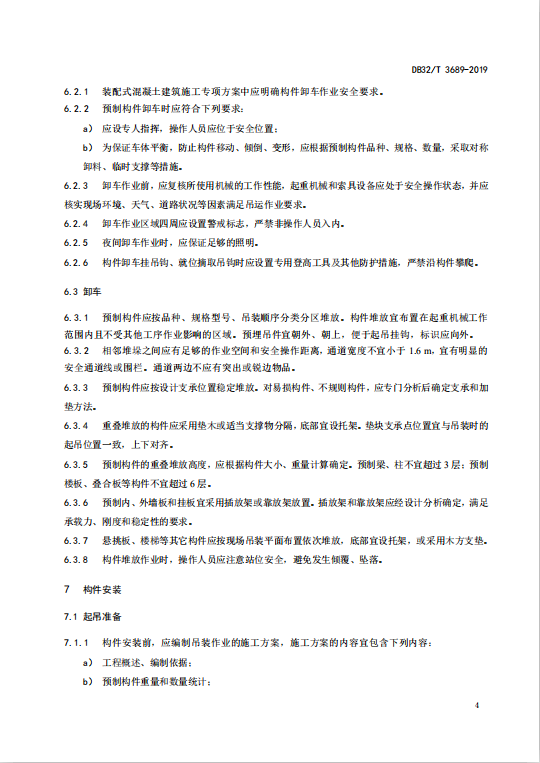
  • 产品展示
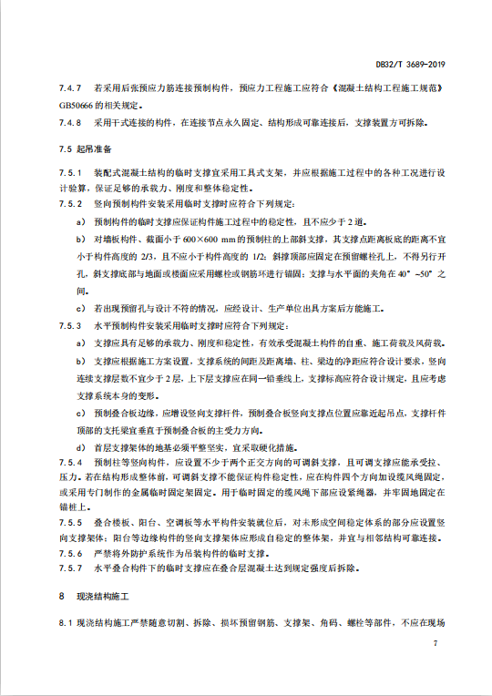
  • 资料下载
  • 质量追溯系统
  • 业务平台入口
  1. 首页
  2. 省级规范
  • 国家规范
  • 省级规范
  • 本市规章

装配式混凝土建筑施工安全技术规程

发布时间: 2021-01-14 09:29:09 浏览次数:4011

 

上一篇:装配式混凝土结构工程施工监理规程
下一篇:《江苏省预制混凝土构件生产企业综合评价标准》
  • 关于
  • 平台介绍
  • 联系我们
  • 新手
  • 找回密码
  • 注册账号
  • 新手指引
  • 友情链接
  • 相关部门
  • 会员风采
客服支持
0514-87901300
在线咨询
9:00 - 17:00

主办单位:扬州市建筑产业现代化发展促进会 copyright2019 扬州市建筑产业化协会版权所有
苏ICP备19048881号