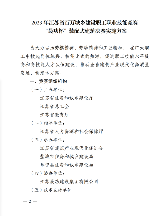
关于印发“2023年江苏省百万城乡建设职工职业技能竞赛 ‘ 晟功杯 ’装配式建筑决赛实施方案”的通知
发布时间: 2023-08-25 10:30:22 浏览次数:911






请各装配式构件生产及现场安装单位希积极报名、踊跃参加此项职业技能竞赛 “ 晟功杯 ” 活动。联系人:市建筑产业现代化发展促进会 郭 护 87901300 或 13852712928 。
发布时间: 2023-08-25 10:30:22 浏览次数:911






请各装配式构件生产及现场安装单位希积极报名、踊跃参加此项职业技能竞赛 “ 晟功杯 ” 活动。联系人:市建筑产业现代化发展促进会 郭 护 87901300 或 13852712928 。